Esta guía está dirigida para quienes quieran acercarse al oficio y entender los procesos para el desarrollo de proyectos expositivos.
TESIS
En 2013 decidí terminar el proceso de titulación de Licenciatura de Diseño Industrial en el CIDI, UNAM después de trabajar 10 años en el Centro Cultural de España en México.
Después de muchos años de haber terminado mis estudios sabía que no iba a ponerme a desarrollar un producto de diseño industrial para una tesis por lo que decidí hacer un documento que me ayudara a sintetizar 13 años de trabajo como museógrafo empírico.
DESARROLLO
Durante los 4 meses de desarrollo del documento, con la dirección de Arq. Arturo Treviño, me di cuenta la cantidad de roles asumidos durante la realización de proyectos.
El objetivo del documento era generar una herramienta que le pudiera servir a personas sin una formación en el ramo de los museos a entender y poder generar procesos para la gestión, diseño y montaje de exposiciones.
RESULTADO
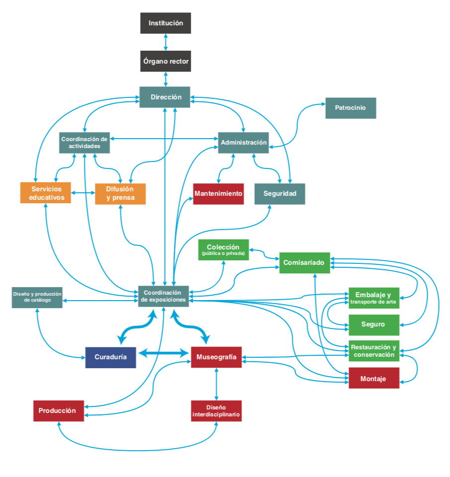
Con la ayuda de un organigrama básico de una institución museal y flujos de trabajos se ejemplifican los procesos realizados a través de las distintas áreas y competencias.
El resultado es un documento que muestra desde conceptos básicos de museología hasta procedimientos y consideraciones técnicas que se tendrán en cuanta durante el desarrollo y gestión de un proyecto museográfico.


